2021年全国1卷的英语高考有了难度!这次让下面高考的学生有了心理准备,把握高考英语的命题趋势,帮你们找到重点和方向~
在全国一卷的完形填空中,不少考生反映太难了、看不懂,尤其是这篇文章涉及教育问题。阅读的CD两篇大家也有同样的困惑,因为这些事情比较抽象,涉及到的生词和陌生句式表达较多。从今年的全国一卷的题目不难看出,现在的高考英语的文章和题目等,都更偏重生活化的表达。比如阅读的A篇是火车站的通知,生活化痕迹非常明显。阅读B篇涉及多次阅读对理解的帮助,也是一类偏重学术生活的内容。C篇为竞走对人的利弊,D篇是人与植物的关系,都是生活化的表达和实用性较高的体现。
高考是高中教学的灯塔和风向标。今年的高考英语整体方向是趋于运用和理解。往常复习高考英语的方法策略中,考生往往需要死记硬背大量知识,同时以考点为单位背大量的解题方法,从而忽略了训练。今年的高考给这样的复习方式敲响了警钟。英语的学习,已经告别了囫囵吞枣的时代。重视对核心素养、学科能力、必备知识的整体考查;试题的选材更加丰富。 继续围绕着人与自我、人与社会、人与自然的情境,注重基础性、提高综合性,更加侧重对思辨能力、语言综合运用和表达能力的考查。
今年高考的整体命题趋势受到了广泛关注!如果还找不到备考方向,那么赶紧把试卷做一做!找找考试的感觉!想想复习的方向~
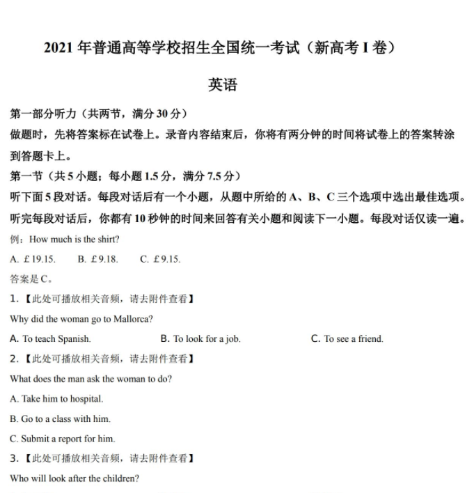
英语高考2021年新全国1卷真题与答案解析详细
本资源登录后免费下载
声明:本站资源来自会员发布以及互联网公开收集,不代表本站立场,仅限学习交流使用,请遵循相关法律法规,请在下载后24小时内删除。 如有侵权争议、不妥之处请联系本站删除处理! 请用户仔细辨认内容的真实性,避免上当受骗!
-
免费下载或者VIP会员资源能否直接商用?本站所有资源版权均属于原作者所有,这里所提供资源均只能用于参考学习用,请勿直接商用。若由于商用引起版权纠纷,一切责任均由使用者承担。更多说明请参考 VIP介绍。
-
提示下载完但解压或打开不了?最常见的情况是下载不完整: 可对比下载完压缩包的与网盘上的容量,若小于网盘提示的容量则是这个原因。这是浏览器下载的bug,建议用百度网盘软件或迅雷下载。 若排除这种情况,可在对应资源底部留言,或联络我们。
-
找不到素材资源介绍文章里的示例图片?对于会员专享、整站源码、程序插件、网站模板、网页模版等类型的素材,文章内用于介绍的图片通常并不包含在对应可供下载素材包内。这些相关商业图片需另外购买,且本站不负责(也没有办法)找到出处。 同样地一些字体文件也是这种情况,但部分素材会在素材包内有一份字体下载链接清单。
-
付款后无法显示下载地址或者无法查看内容?如果您已经成功付款但是网站没有弹出成功提示,请联系站长提供付款信息为您处理
-
购买该资源后,可以退款吗?源码素材属于虚拟商品,具有可复制性,可传播性,一旦授予,不接受任何形式的退款、换货要求。请您在购买获取之前确认好 是您所需要的资源
